I listened to a fascinating podcast this weekend in which Professor Harry Collins from Cardiff University was interviewed about truth in science. I highly recommend the listen.
Simply put, science primary goal is to look for the causes of things (observation). The causes may be broad (epidemiology); the causes may be minute (biochemistry of ATP); the causes may be erudite with no specific benefit to society but still important (gravitational waves). All are causes, and all may be equally important if this search for causes is the primary goal of science. I think this is true.
Collins goes on to suggest that this search for causes is a search for truth. Now, it may be hard to find this truth. Examples of discoveries such as gravitational waves, the Higgs boson, and the presence of dark energy exist. They are expensive to find and can take decades to discover. However, their discovery must be based in truth.
In my field (medicine), we can’t say that infection is caused by humour imbalance.

(Image from the johnmooremuseum.org)
That statement would, at a minimum, be uninformed and, at most. would be a lie. Infection is caused by bacteria, viruses, fungi, protists, etc. and we have treatments! Science cannot proceed unless it starts with a quest for truth. Faking results to get a promotion or tenure is tantamount to destroying scientific discovery. Retraction Watch has documented such problems for many years.
Now on to religion… I believe strongly that religion does well when it recognizes what science does and then incorporates it into metaphysical beliefs. Metaphysical beliefs have a subjective element (for example, how we think about God) combined with objective results (for example, looking at the world around us).
If a church denies the presence of evolution as a biological fact, then that church is basing its belief system not on truth but on a lie. However, one can look at convergent evolution and find metaphysical or religious theories that are quite valid theologically and perhaps philosophically.

(Image from Nature)
However, denying science in religion is denying truth while approving a falsehood. Lying goes against most theological doctrines. Pretty simple.
How many more topics can exist in the space of religion? I would include addressing global warming, prevention of totalitarianism, insisting on the importance of vaccinations to prevent death during a worldwide pandemic, and understanding and improving social determinants of health.
This area is where fundamentalism and inerrancy so often fail. These theological categories go against observational truth. The eternal search for a “just so” story based strictly on religious texts while ignoring what is going on in the actual world leads away from truth and leads away from helping humanity, other species, and our planet.
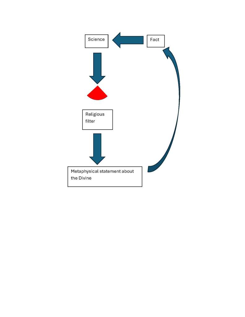
I have made a diagram below. A scientific “truth” or “fact” is observed. Good science (i.e., not pseudo-science) makes sure this finding is actually true. Science should not lie, and the history of science if filled with much more truth than falsehood. Religious systems (and people who are religious) then put this objective truth through a religious filter. The objective truth should not be ignored but should have subjective meaning put in place by relgion that emphasizes the good which I would define as improving humanity and our planet (for example, Matthew 22:37-40). More truth is discovered in science, and the cycle continues throughout human existence.

A good way to think about this issue is to read Andy Crouch’s essay, “What I Wish My Pastor Knew About The Life of a Scientist.” I think he summarizes these ideas much better than I ever will.

image generated by Meta AI